上海财经大学2021年入学MBA招生简章及招生政策
2020-06-03 11:28 | 太奇MBA网
管理类硕士官方备考群,考生互动,择校评估,真题讨论 点击加入备考群>>上海财经大学2021年入学MBA招生简章请点击附件下载阅读。
附件:
上海财经大学的商学教育始于1917年南京高等师范学校创办的商科,是我国最早开始举办MBA教育的高校之一。作为我国最具实力的一所财经院校,在举校体制的有力支持下其MBA教育已经成为国内规模最大、师资优势明显、具有鲜明财经特色和具有巨大社会影响力的项目。
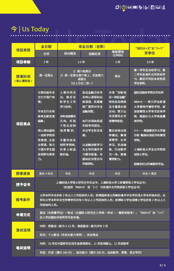
一、项目概况

二、海外学习

三、预面试介绍
上海财经大学MBA招生采取“W+D预面试”政策。申请人在参加联考之前提前参加面试,我院根据考生在线申请所提交的报名信息进行全面的背景评估(Width),并根据背景评估结果,对符合条件的考生进行较为深入的预面试考察(Depth)。
2021年入学MBA预面试时间安排(暂定):

四、录取流程




